永丰银行借记卡是永丰银行(中国)有限公司,向个人客户推出具现金支取、商户消费、转账汇款、存款管理等多种功能的借记卡。
业务功能:
永丰借记卡客户权益:
申领永丰借记卡,活动期间享专属权益
活动时间:即日起至2026年12月31日
申请办理:
具体请参考我行个人开户要求。
温馨提示:
1.为保证您的资金安全,在使用银行卡时注意保密,防止他人窥视或盗取。
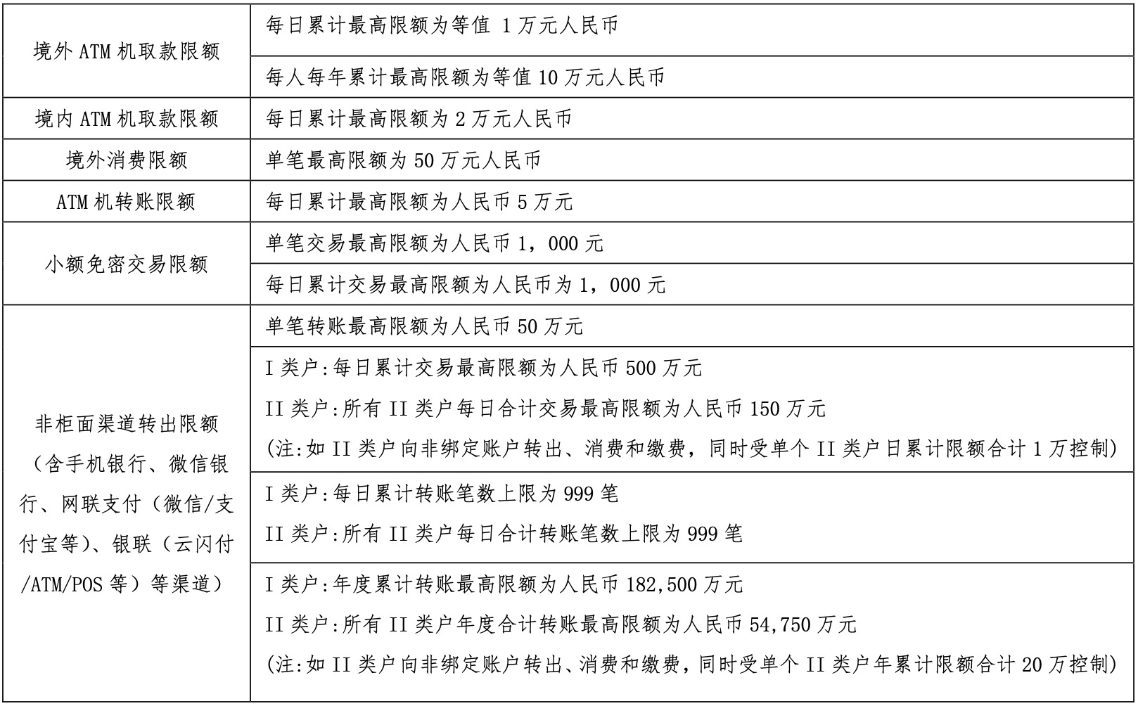
2.永丰(中国)银行卡的交易渠道及限额说明如下:

3.银行卡本身限额还受客户申请结果、银行最终评估结果的限制。
4.在境外“银联”标识的自助柜员机(以下称ATM)进行现金提取时,部分国家或地区的ATM受理机构会收取相应比例的服务费,该费用由当地ATM受理机构收取,与银联以及发卡行无关。取款时请留意当地ATM的收费提示。
5.银行卡挂失热线:025-8559-9700(7*24h)。